You have no items in your shopping cart.
- Human TGF-beta 1 Protein [orb257996]Featured
ActiveUnconjugated
95%
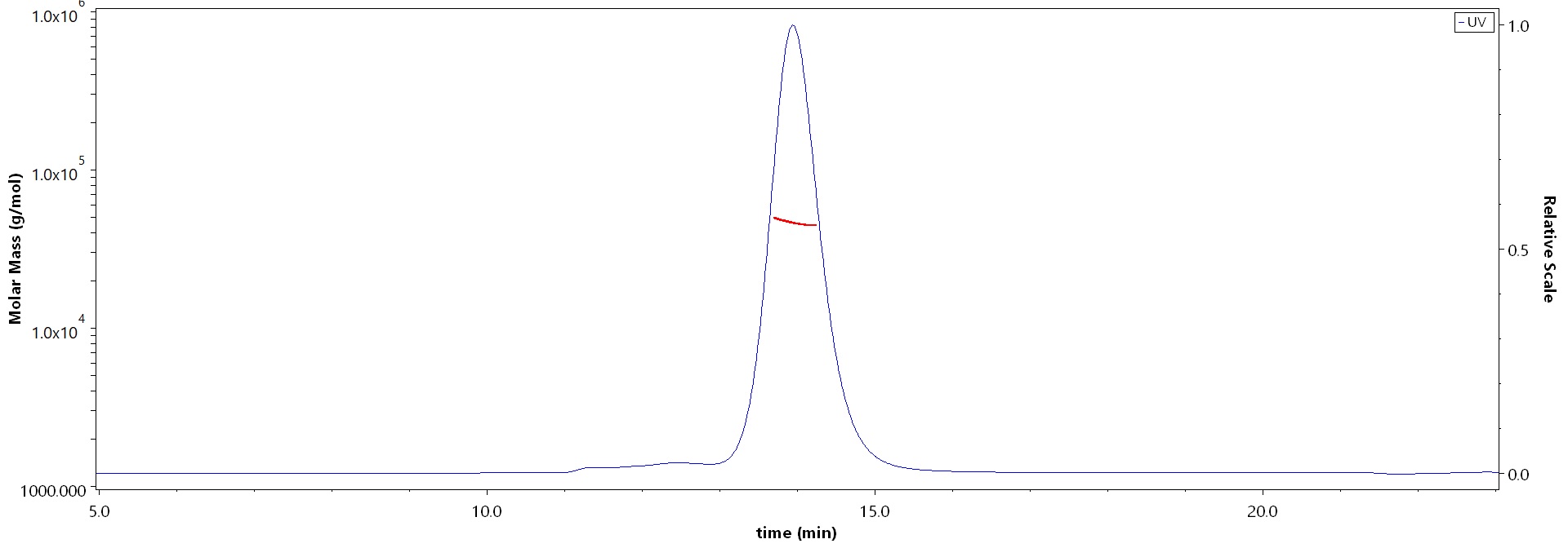
12.8 kDa (monomer)
1 mg, 50 μg, 10 μg - Featured

> 95% as determined by Tris-Bis PAGE; > 95% as determined by SEC-HPLC
Due to glycosylation, the protein migrates to 50-80 kDa based on Tris-Bis PAGE result. kDa
50 μg - Recombinant human Azurocidin, His (HEK293) [orb1516654]Featured

> 95% as determined by SDS-PAGE
40 kDa
500 μg, 100 μg









